Электротехника и метрология

Издательство:
Год:
2022
Страниц:
78
Вид издания:
учебник
Уровень образования:
ВО
ISBN:
978-5-949-41292-3
Библиографическая запись:
Ковалева, Т.В. Электротехника и метрология : учебник / Т. В. Ковалева, А. А. Комяков, О. О. Комякова, Н. В. Пашкова. — Омск : ОмГУПС, 2022. — 78 с. — 978-5-949-41292-3. — Текст : электронный // УМЦ ЖДТ : электронная библиотека. — URL: https://umczdt.ru/books/1212/297570/ (дата обращения 31.05.2026). — Режим доступа: по подписке.
Аннотация
Рассмотрены методы расчета линейных электрических цепей при постоянных и синусоидальных напряжениях и токах, характеристики и параметры нелинейных элементов, нелинейные и магнитные цепи постоянного тока, классификация погрешностей и измерений, методы обработки результатов измерений. Приведены основные теоретические положения, типовые примеры, задания для самостоятельной работы по дисциплине «Электротехника и метрология».
Предназначено для студентов очной и заочной форм обучения по направлениям подготовки бакалавров «Информатика и вычислительная техника», «Информационные системы и технологии», «Управление в технических системах».
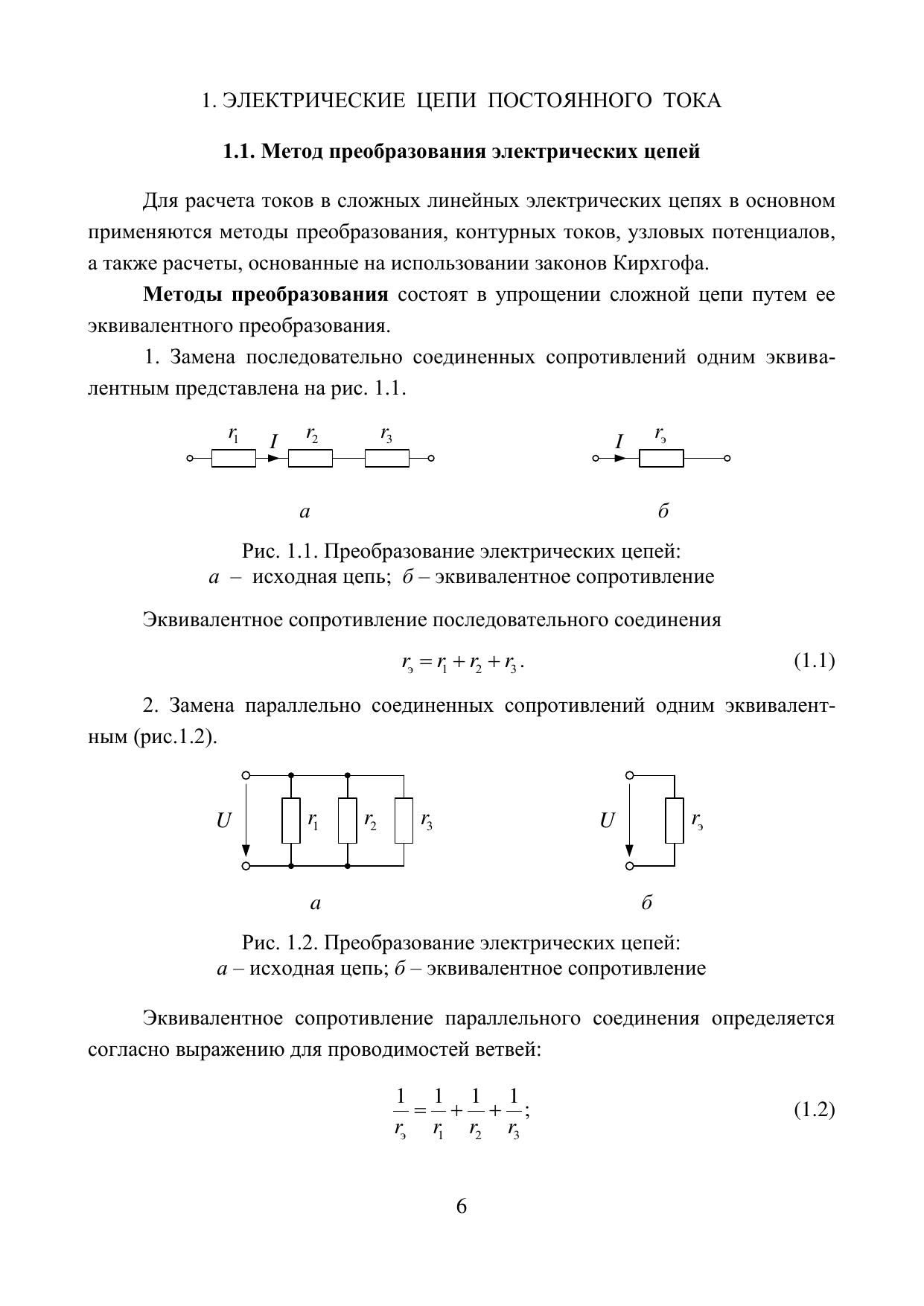
Библиогр.: 8 назв. Табл. 16. Рис. 39. Прил. 2.
Наши партнеры

Наш веб-сайт использует Cookies для улучшения работоспособности веб-сайта, анализа использования данных сайта. Продолжая работу на веб-сайте, Вы даете свое согласие на обработку своих персональных данных в соответствии с Политикой сайта в отношении персональных данных, опубликованной на нашем веб-сайте. Вы можете запретить обработку Cookies в настройках браузера.