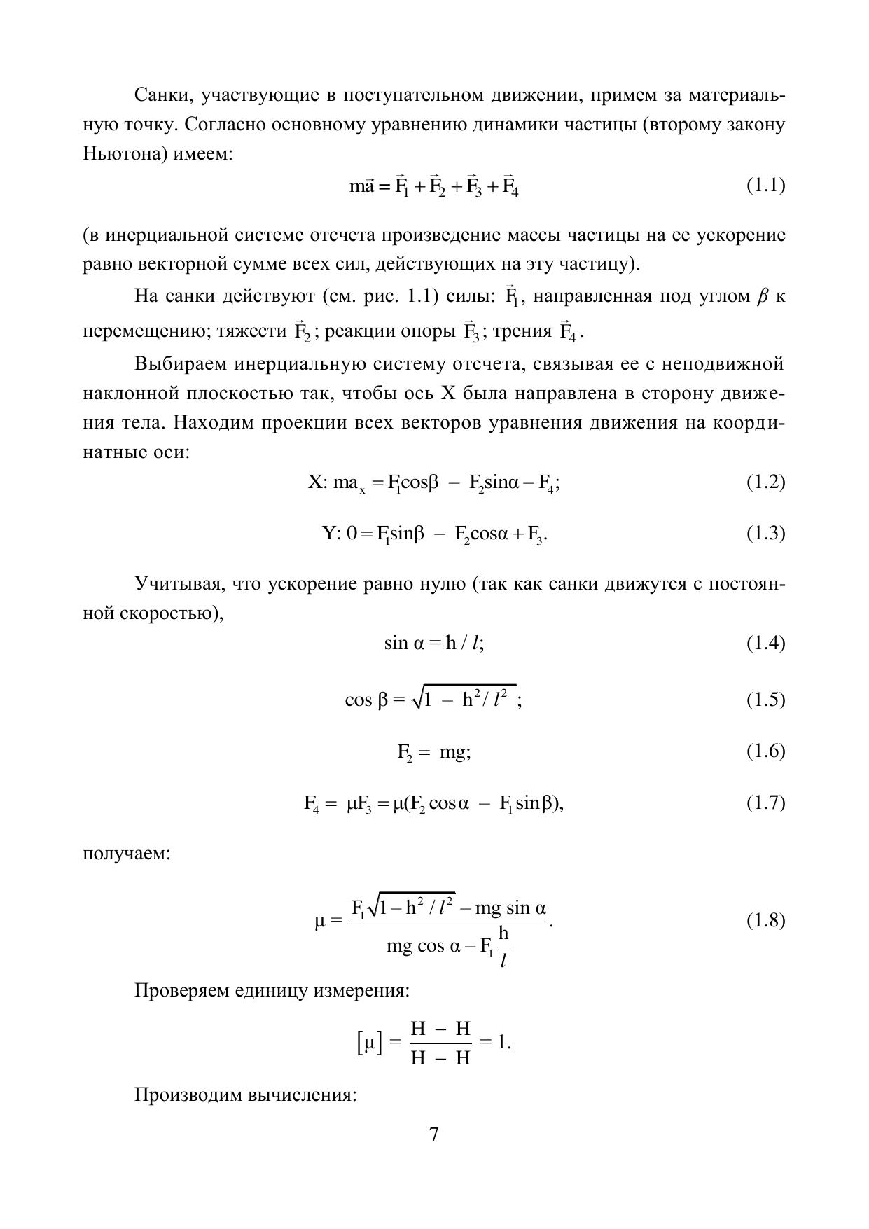
Практикум для самостоятельной подготовки студентов к решению задач по разделам «Механика» и «Молекулярная физика»

Издательство:
Год:
2022
Страниц:
34
Вид издания:
учебник
Уровень образования:
ВО
Библиографическая запись:
Вознюк, С.В. Практикум для самостоятельной подготовки студентов к решению задач по разделам «Механика» и «Молекулярная физика» : учебник / С. В. Вознюк, С. А. Гельвер, Л. А. Литневский, Ю. М. Сосновский, Г. Б. Тодер, Н. А. Хмырова. — Омск : ОмГУПС, 2022. — 34 с. — Текст : электронный // УМЦ ЖДТ : электронная библиотека. — URL: https://umczdt.ru/books/1212/297590/ (дата обращения 25.05.2026). — Режим доступа: по подписке.
Аннотация
В практикуме содержатся примеры решения задач по разделам «Механика» и «Молекулярная физика», задачи для самостоятельной работы, справочные данные и библиографический список. Студентам предоставляется возможность систематического индивидуального обучения на аудиторных и внеаудиторных, в частности, дистанционных занятиях путем решения каждым студентом собственного набора задач, подобранного в соответствии с таблицей вариантов.
Практикум предназначен для самостоятельной работы студентов первого
курса очной формы обучения.
Библиогр.: 8 назв. Табл. 4. Рис. 4. Прил. 2.

Наши партнеры

Наш веб-сайт использует Cookies для улучшения работоспособности веб-сайта, анализа использования данных сайта. Продолжая работу на веб-сайте, Вы даете свое согласие на обработку своих персональных данных в соответствии с Политикой сайта в отношении персональных данных, опубликованной на нашем веб-сайте. Вы можете запретить обработку Cookies в настройках браузера.